Library Ontology Project
A semantic knowledge model for intelligent library systems.
Project Overview
This project explores how semantic technologies can enhance library knowledge management. Using OWL and Protégé, I designed an ontology capable of representing books, authors, copies, formats, subjects, editors, translators, and availability. Automated reasoning enables intelligent classification and semantic search.
This project was created as part of my MSc AI program, for Knowledge Representation and Reasoning (KRR) module View KRR Module.
Project Goals
- Model a library domain using OWL classes, properties, and restrictions
- Support reasoning for availability, genre classification, and audience inference
- Demonstrate semantic search capabilities
- Validate the ontology using real book examples
- Visualize the ontology using Protégé tools
Ontology Design Summary
Classes
Book, Copy, Author, Publisher, Editor, Translator, Genre, Subject, Format, Audience, Shelf
Object Properties
hasAuthor, hasPublisher, hasCopy, copyOf, hasFormat, locatedOnShelf, hasEditor, hasTranslator
Data Properties
title, publicationYear, fullName fields, barcode
Key Restrictions
BorrowableBook, AvailableCopy, DigitalCopy, ChildrenBook
Individuals Used for Testing
- Orientalism --- Edward Said
- The Lodging House --- Khairy Shalaby
- Difference and Repetition --- Gilles Deleuze
Reasoning Results
- Books correctly classified by genre and subject
- BorrowableBook inferred automatically
- Copies classified as AvailableCopy, DigitalCopy, etc.
- Consistency checks performed and validated
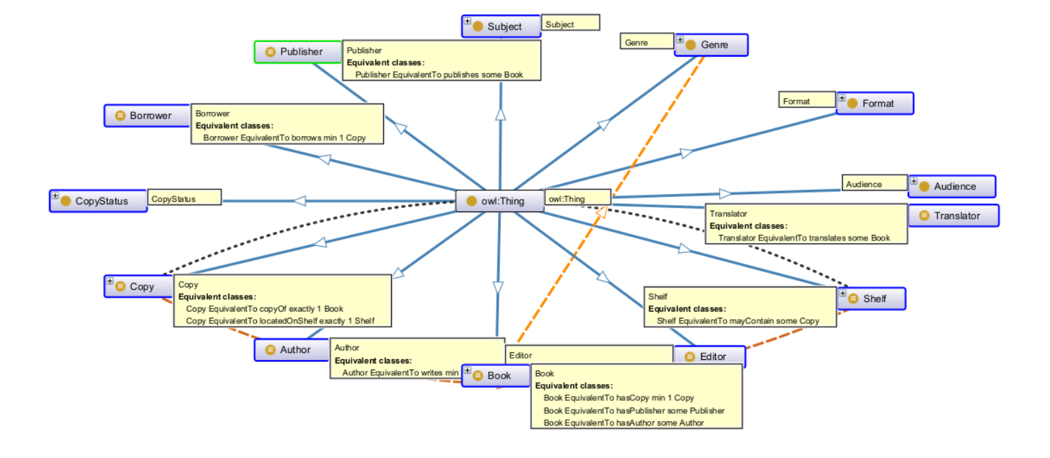
Ontology Visualizations (Using Protege's OntoGraf)
Main Classes Structure
Main Classes with Annotations
Book Class Neighbours
Copy Class Neighbours
Classes and Axioms
Individuals
Example Object Properties
Example Data Properties
Book Instance Example
×
Project Report
Strengths and Limitations
Strengths
- Comprehensive domain modeling for library systems
- Automated reasoning enables intelligent classification
- Extensible design for future enhancements
- Validated with real-world book examples
Limitations
- Limited to static relationships (no temporal modeling)
- Scope restricted to basic library operations
- Integration with external systems not implemented
Future Work
- Add temporal modelling (borrowing events)
- Integrate with BIBFRAME or schema.org
- Expand subject and genre hierarchies
- Add multilingual metadata